民生银行遭“清仓”背后:业绩大幅下滑,频领巨额罚单
2021-05-24 09:26:20
文章来源

业绩连续大幅下滑、监管发函问询、还遭遇重要股东准备清仓股份,民生银行2021年一季度已沦落至行业垫底位置。

继2020年四季度亏损30亿元、全年归母净利润大降36.25%后,民生银行今年一季度净利润继续下滑。与此同时,营收也同比降幅12.69%。成为A股上市股份行中唯一一家营收、净利润同时大降的银行。

业绩异常波动引发监管关注,此前上交所向民生银行发函,要求其对行内信贷资产、金融投资资产以及经营业绩的具体指标变化进行说明。


而在业绩不振的同时,民生银行还遭遇大股东清仓减持。该行日前发布公告称,华夏人寿保险股份有限公司(下称“华夏人寿”)与东方集团股份有限公司(下称“东方股份”)、东方集团有限公司(下称“东方有限”)解除一致行动关系,华夏人寿拟在未来12个月内减持民生银行股份。


发现网就上述情况向民生银行发送采访函请求释疑,民生银行接受了发现网的独家专访。对于业绩下滑,民生银行对发现网表示,由于民生银行坚定调整业务结构,导致非标投资下降较多,加上债券投资收益下降,使得营收净利出现下降。


一季度营收净利负增长 高管薪酬行业内领先


在去年业绩大降36.25%之后,民生银行今年一季度归母净利润再次出现下滑。民生银行发布的一季报数据显示,2021年一季度实现归属于股东的净利润147.47亿元,同比减少19.03亿元,降幅达11.43%;实现营业收入430.72亿元,同比减少62.61亿元,降幅为12.69%,是A股上市股份行中唯一一家营收、净利润同时大降的银行。

民生银行遭“清仓”背后:业绩大幅下滑,频领巨额罚单

来源:民生银行一季度报告

针对一季度的营收下降的主要原因,民生银行回复称,一是持续压降非标准化投资,全行非标投资规模较上年同期大幅下降,相关收益同比下降35.38亿元;二是债券收益率区间震荡,缺乏上年同期债券市场趋势性交易机会,导致相关收益同比下降26.86亿元。这两项共计62.24亿元,占营收减少额的99%之多;加之贷款平均收益率同比下降抵消了规模增长的影响。


净利润下降的原因主要是民生银行坚定调整业务结构,推动业务回归本源,持续夯实业务基础,导致非标投资下降较多,加上债券投资收益下降,导致营业收入同比下降,进而导致净利润也同比下降。


尽管利润持续负增长,民生银行的高管薪酬还是在行业内遥遥领先。财报数据显示,民生银行行长郑万春的年度薪酬为418.89万元;陈琼、石杰等五位副行长的薪酬均为327.53万元;监事会主席、职工监事张俊潼的年度薪酬为399.39万元。据统计,有10名董监高的年薪超过300万,董事长高迎欣的年度薪酬也达225.46万元。此外还有媒体透露,年报披露的只是部分薪酬,民生银行高管的薪酬总额还要高于年报数据。

民生银行遭“清仓”背后:业绩大幅下滑,频领巨额罚单


民生银行遭“清仓”背后:业绩大幅下滑,频领巨额罚单

来源:民生银行一季度报告

与此同时,员工平均薪酬从2016年的43万,增长至2020年的49万元。针对高管薪酬过高的问题,民生银行称高管薪酬已与公司市值挂钩。


值得注意的是,自公布2020年年度报告后,民生银行便站在了舆论的风口浪尖,因业绩波动过大上交所向民生银行发函,要求其对行内信贷资产、金融投资资产以及经营业绩的具体指标变化进行说明。


不良压力持续上升,信用卡风险集中


在宏观经济及疫情的双重影响下,民生银行信贷资产质量压力较大。截至2021一季度末,民生银行不良率为1.80%,不良贷款余额721.06亿元,比上年末增加20.57亿元,其中,个人贷款中信用卡不良上升最快。

民生银行遭“清仓”背后:业绩大幅下滑,频领巨额罚单

来源:民生银行一季度报告

对于不良风险承压,民生银行表示,2021年一季度末,民生银行集团不良贷款比上年末下降0.02个百分点,资产质量保持稳定。贷款减值准备余额1017.5亿元,比上年末增加41.13亿元。一季度,对公信贷业务不良生成仍集中在采矿业和批发零售业等行业;小微贷款逾期率、不良率持续较年初下降,资产质量稳中向好;消费信贷和按揭贷款业务的资产质量整体较优,不良率保持较低水平;随着国内疫情逐步缓解,国内经济的逐步回暖,信用卡业务的不良增速有所放缓,资产质量趋于稳定。


不良风险承压的同时,民生银行拨备覆盖率也需要进一步提高。数据显示,截至2021年一季度末,民生银行拨备覆盖率为141.11%。在已披露年报的上市银行中,民生银行拨备覆盖率最低。对于拨备覆盖率在上市银行中处于较低的态势,民生银行表示,民生银行拨备覆盖率和贷款拨备率按照中国银保监会《关于调整商业银行贷款损失准备监管要求的通知》(银监发[2018]7 号)的规定执行。2021年一季度末,本集团及本行适用的拨备覆盖率和贷款拨备率的监管标准为130%和1.8%,符合监管相关要求。


2021年,民生银行将继续把信贷风险防控放在更加突出的位置,化解存量、控制增量,在继续严格不良资产认定标准的前提下,力争贷款拨备净计提和核销力度基本保持在2020年度水平,并保证贷款拨备余额持续上升,进一步夯实资产质量基础。


值得注意的是,2021年一季度民生银行资产减值损失155.16亿元,同比下降了17.25%,而随着信贷资产规模的扩张,不良风险或将再次提升。


内控及合规经营风险承压 频领亿元罚单


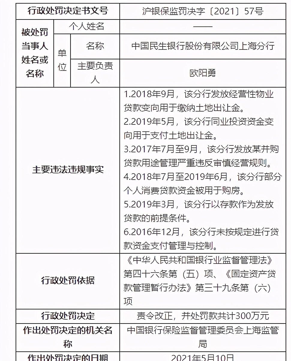
民生银行因内控不严成为2020年“罚单王”。据银保监会披露数据显示,2020年民生银行共获45张罚单,被罚金额在股份制银行中排名第一,高达1.11亿元。进入2021年,民生银行还因违规放贷、贷后管理不严、操作不规范等问题频频被处罚,最新的一次是上海分行被罚300万。

民生银行遭“清仓”背后:业绩大幅下滑,频领巨额罚单

来源:银保监会官网

实际上,在2019年,民生银行也同样因违规被“重罚”。仅在2019年上半年,该行就收到了32张罚单,被罚金额为2222.6万元。据不完全统计,2019年被罚金额高达4408.71万元,成为股份制银行中处罚最重的银行。而在2018年,民生银行因为厦门新兴支付清算中心违规被罚款1.63亿元。2018-2020年三年,民生银行因为经营违规合计被罚超3亿元。


针对合规经营面临的风险压力,民生银行指出,民生银行新一届党委、董事会、管理层直面问题,采取了诸多措施:第一,重塑核心文化理念。第二,重塑制度体系。第三,强化整改机制。第四,严肃问责。坚持严字当头,把纪律、规矩挺在前面,敢于动真碰硬,做到“无禁区、全覆盖、零容忍”。第五,强化案件防控。压实一线案防责任,重大案件一票否决;多部门联防联控,风险业务堵截成效明显。第六,加强员工行为管理。一是明确合规底线,制定员工行为禁止性规定;二是强化关键行为监测,开发上线从业人员行为监测系统;三是开展员工不当行为合规检查、员工不当行为全面排查。


股东格局生变 第三大股东华夏人寿清仓减持

在业绩不振的同时,民生银行股东格局也生变。5月6日,民生银行发布三份简式权益变动报告书显示,经友好协商,华夏人寿与东方集团、东方有限解除一致行动关系并签署《一致行动协议解除协议》。同时,华夏人寿在未来12个月内在合法合规且不违背相关规则和承诺的前提下,选择合适的时机减持不超过民生银行总股本4.91%的股份。

民生银行遭“清仓”背后:业绩大幅下滑,频领巨额罚单

来源:简式权益变动报告书(华夏人寿)

据了解,在解除一致行动关系前,华夏人寿持有民生银行A股约17.34亿股,H股约4.15亿股,合计约21.49亿股,占民生银行全部已发行股份总数的4.91%;而东方股份持股比例为2.92%,东方有限持股比例为0.08%,三者合计持股7.91%,相当于民生银行第三大股东。


而随着华夏人寿的清仓减持,东方有限在民生银行的管理权进一步削弱,对民生银行而言,最主要的是体现在资本市场上,一百亿市值出手,谁有实力来接?(发现网记者罗雪峰 研究员周子章)


责任编辑:刘利香

民生银行

业绩

巨额罚单

免责声明

发现网登载此文出于传递更多信息之目的,并不意味赞同其观点或证实其描述。文章内容仅供参考,不构成投资建议。投资者据此操作,风险自担。违法、不良信息举报和纠错请联系本网。

  • 版权所有 发现杂志社