你来我往的“辟谣声明”:华大基因与南京昌健誉嘉谁在隐瞒真相?
2021-01-18 09:31:04
文章来源
发现网

  近日,深圳华大基因股份有限公司(以下简称“华大基因”)在互动平台表示,公司研发生产的新冠病毒核酸检测试剂盒已陆续获得多个国家和地区的相关资质及认证,并进入WHO(世界卫生组织)应急使用清单。


  华大基因新冠检测产品成绩显著,且2020年前三季度公司营收净利飞速增长,但其与南京昌健誉嘉健康管理有限公司(以下简称“南京昌健誉嘉”)之间关于“基因编辑58个婴儿”、“定制人类”的纠纷却一直争议不断。目前,华大基因称已收集相关证据材料,向国家网信办及司法机关进行举报和报案。


  公开资料显示,华大基因的主营业务为通过基因检测等手段,为医疗机构、科研机构、企事业单位等提供基因组学类的诊断和研究服务。主要服务于国内外的科研院校、研究所、独立实验室、制药公司等机构,以及国内外的各级医院、体检机构等医疗卫生机构、公司客户和大众客户。


  针对上述存在的情况以及相关疑点,发现网记者向华大基因以及南京昌健誉嘉副总经理王德明发送采访函,截至发稿前,华大基因并未给出合理答复、南京昌健誉嘉副总经理王德明已对相关问题进行答复并表示国家基因库细胞中心江苏运营中心是由国家基因库与南京昌健誉嘉健康管理有限公司共同组建;对此,发现网向国家基因库发送采访函核实具体情况,但国家基因库亦未给予答复。


  你来我往的辟谣声明谁在撒谎?


  此前,一则关于“基因库江苏运营中心王主任实名举报华大基因编辑了至少58个婴儿基因”内容的微博截图在各平台流传,尽管华大基因火速辟谣,但此事仍是掀起不小的波澜。


  华大基因随即在其官方微博发布辟谣声明,否认”国家基因库运营中心“的存在,同时表示这是一篇在2017年发表于Nature的学术论文,该项目由美国俄裔研究员米塔利波夫团队主导,完全遵守“人类胚胎14天”原则。


  你来我往的“辟谣声明”:华大基因与南京昌健誉嘉谁在隐瞒真相?


  来源:华大基因官方微博


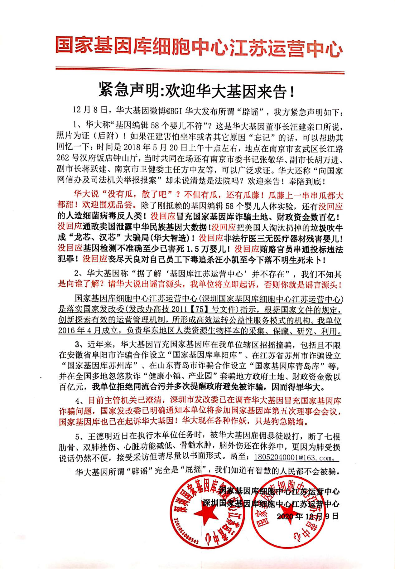
  接着,国家基因库细胞中心江苏运营中心连发两则声明,分别是《紧急声明:欢迎华大基因来告》和《关于华大基因诽谤我单位的声明》。声明中对华大基因的辟谣做出澄清:国家基因库细胞中心江苏运营中心是落实国家发改委(发改办高技2011【75】号文件)指示,根据文件规定,创新探索有效的运营管理机制,在2016年4月正式成立。同时,指出华大基因存在冒充国家基因库诈骗、人工合成细菌病毒等问题。


  你来我往的“辟谣声明”:华大基因与南京昌健誉嘉谁在隐瞒真相?


 你来我往的“辟谣声明”:华大基因与南京昌健誉嘉谁在隐瞒真相?


  来源:被采访者王德明供图


  除以上两份声明外,王德明还向发现网提供了数张标有华大基因logo的ppt演讲照片,画面中“基因编辑”“修改胚胎”“完美人体”等字样醒目,关于照片的真实性发现网记者试图向华大基因求证,但对方并未给予答复。


  你来我往的“辟谣声明”:华大基因与南京昌健誉嘉谁在隐瞒真相?


  来源:被采访者王德明供图


  同时,记者梳理材料时发现,南京昌健誉嘉的章面内容为“国家基因库细胞中心江苏运营中心”和“国家基因库细胞中心江苏运营中心财务专用章”的两枚印章已被南京市公安局玄武分局注销。且南京昌健誉嘉已提起行政诉讼,要求南京市公安局玄武分局注销两枚公章备案信息的行为无效。


  根据南京昌健誉嘉与南京市公安局玄武分局二审行政判决书((2019)苏01行终946号),南京市公安局玄武分局收到深圳华大生命科学研究院(原深圳华大基因研究院)的举报,经过复查,并内部报请玄武公安分局领导审批后,于2018年7月25日对上述两枚公章在该局的备案信息予以注销。


  一审法院认为被告玄武公安分局决定注销原告南京昌健誉嘉公司刻制的“国家基因库细胞中心江苏运营中心”和“国家基因库细胞中心江苏运营中心财务专用章”两枚公章的备案信息有事实根据且合乎规定,并无不当。判决驳回原告南京昌健誉嘉的诉讼请求;二审驳回上诉,维持原判,且二审判决为终审判决。


  你来我往的“辟谣声明”:华大基因与南京昌健誉嘉谁在隐瞒真相?


  来源:中国裁判文书网


  原告被告身份互换谁在侵犯谁的名誉?


  除“章印”纠纷外,华大基因与南京昌健誉嘉的矛盾并非一朝一夕,相关细节已被裁判文书一字一句记录下来。


  2019年11月5日,中国裁判文书网发布《深圳华大基因科技有限公司与王德明、南京昌健誉嘉健康管理有限公司名誉权纠纷二审民事判决书》((2019)粤03民终11727号)。上诉人为深圳华大基因科技有限公司,被上诉人为王德明、南京昌健誉嘉健康管理有限公司。


  一审中,深圳华大基因科技有限公司以“独孤九剑王德明”在社交媒体发帖,使用“华大基因流氓恶霸跨省抓捕合作伙伴”、“华大基因,杀人基因”等字句为由,控诉被上诉人严重损害了上诉人的企业名誉且要求承担30万元的股价损失赔偿责任。


  一审法院判决被告王德明于判决生效之日起十日内在互联网络天涯论坛网站发表致歉声明,但因原告深圳华大基因科技有限公司未能证实被告南京昌健誉嘉侵犯了原告的名誉权,原告要求被告南京昌健誉嘉赔偿股价损失于法无据,法院不予支持。同时,二审驳回上诉,维持原判。


  你来我往的“辟谣声明”:华大基因与南京昌健誉嘉谁在隐瞒真相?


  来源:中国裁判文书网


  同年12月30日,中国裁判文书网发布《南京昌健誉嘉健康管理有限公司、深圳华大生命科学研究院服务合同纠纷二审民事裁定书》((2019)粤03民终28571号),上诉人南京昌健誉嘉健康管理有限公司,被上诉人深圳华大生命科学研究院。


  因上诉人南京昌健誉嘉在收到预交二审案件受理费的通知后未在指定期限内交纳二审案件受理费且证明其缴费不成功是系统原因导致,本案按上诉人自动撤回上诉处理,一审判决自本裁定书送达之日起发生法律效力。


  你来我往的“辟谣声明”:华大基因与南京昌健誉嘉谁在隐瞒真相?


  来源:中国裁判文书网


  遗憾的是,本案的一审判决并未公开,双方并未就为何没有公开给出答复,记者无从得知此案的判决结果。不过在2018年10月22日,中国裁判文书网曾发布《南京昌健誉嘉健康管理有限公司与深圳华大基、深圳华大生命科学研究院名誉权纠纷一审民事裁定书》((2018)苏0706民初7170号)。


  原告南京昌健誉嘉健康管理有限公司与被告深圳华大基因科技有限公司、深圳华大生命科学研究院、深圳华大基因股份有限公司名誉权纠纷一案,江苏省连云港市海州区人民法院于2018年9月7日立案。


  但因江苏省并非侵权行为地包括侵权行为实施地和侵权结果发生地,本案移送广东省深圳市盐田区人民法院处理。同样遗憾的是,关于此案的后续记者也没有在中国裁判文书网查到。


  你来我往的“辟谣声明”:华大基因与南京昌健誉嘉谁在隐瞒真相?


  来源:中国裁判文书网


  华大基因与南京昌健誉嘉之间无论谁为原告谁为被告,案件已为终审裁定,但与基因编辑相关的话题依旧久经不衰。有媒体报道,2017深商大会上,华大基因董事长汪建提出:“未来的5-10年,我们可以化学合成任何生命。”


  关于未来,有无限种可能;关于基因,有太多未知。真的达到如此水平时,任何生命的范围是什么?合成生命的尺度标杆是什么?生物技术发展与人伦道德底线的平衡又该如何把握?


  (发现网记者罗雪峰 实习记者刘悦)


责任编辑:刘悦

华大基因

南京昌健誉嘉

免责声明

发现网登载此文出于传递更多信息之目的,并不意味赞同其观点或证实其描述。文章内容仅供参考,不构成投资建议。投资者据此操作,风险自担。违法、不良信息举报和纠错请联系本网。

  • 版权所有 发现杂志社