罚单不断且行长频换 广发银行“国寿时代”或仍需磨合
2021-01-22 09:36:40
文章来源

近年来,广发银行可谓重重遇阻,不仅罚单不断,此前一直以“明星业务”著称的信用卡业务也逐渐走向下坡路。换帅后广发银行能否迎来发展新曙光?

  

  作为唯二未上市的广发银行近期再度换帅,来自中国太平官网消息证实,国寿集团副总裁兼广发银行行长尹兆君已赴太平保险集团任总裁一职。与此同时,尹兆君也将卸任广发银行行长一职。随着尹兆君的离任,广发银行行长将出现空缺。

  

  实际上,自国寿成为广发银行大股东以来,广发银行的高管多次发生调整。高管变动频繁的同时,广发银行“明星业务”著称的信用卡业务走向下坡路,零售业务优势正面临挑战。

  

  业绩成长遭遇挑战的背后,广发银行近年的业务违规问题依然不少。在筹划上市的几年当中该行在内控问题上屡屡把关不严,受到监管部门处罚也是家常便饭。而2020年对于广发银行来说,既要面对来自整体环境的考验同时对内控风险、合规经营等问题的把握上更是有些吃力,因此免不了再被监管“打板子”。据不完全统计,2020年广发银行因各种违规被罚金额累计高达上亿元,这无疑对其上市之路又徒增了一些不确定性。

  

  信用卡业务滑坡,零售业务遭遇挑战,内控风险、合规经营、上市难筹的重重困局下,广发银行前路几何?对于即将到来的新行长无疑是巨大的挑战。

  

  尹兆君离任 广发银行三年两换行长“上市梦”难圆

  

  担任行长仅一年的尹兆君职务再度发生变化,2020年12月25日,来自中国太平官网消息证实,国寿集团副总裁兼广发银行行长尹兆君已赴太平保险集团,任总裁一职。与此同时,尹兆君也将卸任广发银行行长一职。尹兆君在广发银行任职的时间并不长,2019年7月底才到任,他在任国寿副总裁之前,主要履历都在交行。

  

  罚单不断且行长频换 广发银行“国寿时代”或仍需磨合

  

  来源:中国太平保险官网

  

  实际上,这是广发银行近年来第二次调整行长职位。2016年9月,中国人寿与花旗集团签署广发银行股权转让协议,以每股6.39元的价格收购花旗集团所持有的20%股权,同时收购IBM Credit所持的3.69%股权,中国人寿成为广发银行单一最大股东。

  

  中国人寿成为最大股东的同时,广发银行高管也全部更换。原广发银行原董事长、行长辞呈,接任的杨明生、刘家德均出自中国人寿。至此,广发银行正式步入“国寿时代”。

  

  之后,广发银行的高管也多次发生调整。2018年12月25日,原广发银行董事长杨明生因个人年龄原因,提出辞任董事长及董事职务,12月26日,广发银行发布关于董事长变更公告,选举王滨为该行为董事长。

  

  罚单不断且行长频换 广发银行“国寿时代”或仍需磨合

  

  来源:广发银行官网

  

  2019年7月29日,广发银行官微发文称,国寿副总裁尹兆君兼任该行党委书记、拟任副董事长、行长,负责全面工作。而原广发银行行长刘家德职务将另有安排。尹兆君的任职资格于2019年9月16日正式获批。

  

  高管频换让广发银行的上市受到影响,作为国内首批全国制股份制银行之一,广发银行早早就在布局上市的大棋。但是如今招商银行、中信银行等股份制银行早已上市,也有相当数量的城商行、农商行接连迈入IPO大门之内,而广发银行却成为仍未上市的两家全国性股份制银行之一。

  

  实际上,早在2009年的年报中,广发银行首次提出积极推动公开发行上市,成立上市工作领导小组,加快推进各项准备工作。在2010年董建岳担任广发银行董事长之后,上市步伐明显加快。

  

  2011年5月,广发银行向证监局备案,正式启动IPO,其制定方案拟“A+H”同步上市。而为了推进IPO相关工作,广发银行在2012年进行股权规范与股东确权,基本完成不合规股东的清理工作。2013年4月,广发银行股东大会正式授权董事会及高管层启动上市计划;2013年12月初,因A股市场环境生变,广发银行决定暂搁A股上市计划。

  

  在2015年年报中,广发银行再次表达了IPO的愿望。但是,广发银行的上市之路也没有迎来转机。2017年7月13日,广发银行的IPO状态已悄然改成了“暂时中止”。

  

  直到2019年初,广发银行酝酿了近两年的增资扩股最终得以实施,获得高达300亿元的资金补给,这也引起外界的猜测,是否意味着该行的上市将会迎来新的进展,但是广发银行的名字却至今并未出现在证监会拟上市公司的名单之中。

  

  随着尹兆君的离任,新任行长能否带领公司上市成功值得期待。

  

  内控顽疾 罚单不断 年内被罚超亿元

  

  自2017年因侨兴案被罚7.22亿元后,广发银行内控不健全、治理薄弱的问题全面暴露出来。经过2018-2019年连续治理虽有所缓解,但是内控问题仍任重而道远。最新的一次是2020年12月30日,广发银行淮安分行因贷后管理不到位,贷款资金未按约定用途使用被罚40万元。

  

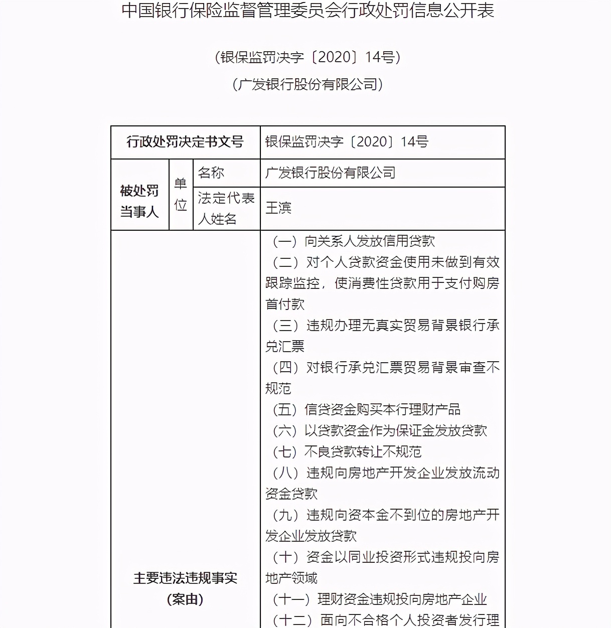
  值得注意的是,2020年下半年广发银行再度收到大额罚单。银保监会2020年9月4日披露的罚单显示,广发银行因涉及向关系人发放信用贷款、理财资金违规投向房地产企业、信用卡透支用于非消费领域等“21宗罪”被罚没合计9283.06万元。

  

  罚单不断且行长频换 广发银行“国寿时代”或仍需磨合

  

  罚单不断且行长频换 广发银行“国寿时代”或仍需磨合

  

  来源:银保监会官网

  

  对此,广发银行表示,银保监会公布的对广发银行的行政处罚,是监管机构于2017年在该行开展检查后作出的后续处罚。监管处罚信息公开表中所列事项主要是中国人寿入主广发银行之前发生的业务。“我行高度重视、深刻反思,已针对监管机构指出的问题采取一系列有力措施落实整改。目前,各项经营管理工作健康向好。”

  

  此前的7月7日,广发银行因贷款分类、从业人员处罚信息报送、信用卡“财智金”业务贷后管理严重违反审慎经营规则,被广东银保监局罚款220万元。同日,广发银行信用卡中心还因信用卡业务违规被罚180万元。

  

  据发现网不完全统计,在2020年广发银行因信贷违规等收到监管罚单11张,被罚金额超亿元,达1.02亿元。

  

  零售业务优势削弱 信用卡业务走下坡路 未来盈利前景堪忧

  

  除了一直错失最佳的上市时机,内控屡屡失控导致罚单不断,率先发力信用卡的广发银行,也错失了零售大时代,早已被招商银行赶超。

  

  在广发银行的业务定位中,突出零售被摆在首要位置。其2019年年报显示,跨入2020年,广发银行要谋划好高质量发展的“全新一跃”,其中要明确三类业务定位,即突出零售、做强对公、做优同业。零售业务重点发展信用卡、消费信贷和财富管理等业务。

  

  实际上,零售业务一直以来都是广发银行的优势,特别是被视为广发银行拳头产品的广发信用卡,曾在中国信用卡的历史上留下浓墨重彩的一笔。1995年3月,广发银行发行国内首张真正的信用卡——广发人民币VISA信用卡及转账卡,而后广发信用卡一度成为行业标杆。

  

  不过近年来,广发银行可谓重重遇阻,不仅罚单不断,此前一直以“明星业务”著称的信用卡业务也逐渐走向下坡路。

  

  在上述提到广发银行收到的220万元罚单中,其中一项被罚原因便是该行信用卡“财智金”业务贷后管理违反经营规则。不仅如此,广发银行信用卡中心也被罚款180万元,原因是“未向持卡人披露信用卡总授信额度信息、未审慎设定信用卡预借现金业务授信额度、以全程自助发卡方式办理客户首张信用卡、未有效履行信用卡客户身份识别义务”。

  

  罚单不断且行长频换 广发银行“国寿时代”或仍需磨合

  

  来源:银保监会官网

  

  实际上,广发银行是国内首个发卡量突破100万张且盈利的银行,而第一张堪称真正意义上的visa信用卡也源自于广发银行。但近年来,广发信用卡明显滑坡。

  

  据广发银行2019年年报,该行信用卡业务收入增速创2015年以来的新低。广发银行2019年新发行信用卡833万张,累计发卡量8106万张,较年初增长15.89%,增速较2018年下滑了近7个百分点;信用卡贷款余额去年为4661.06亿元,同比2018年下滑了4%;另外,信用卡不良率也有所抬升,较上年增加0.35个百分点至1.65%。

  

  罚单不断且行长频换 广发银行“国寿时代”或仍需磨合

  

  来源:广发银行2019年年报

  

  明星业务走下坡路的同时,广发银行盈利能力出现逐年下滑趋势。2019年年报显示,广发银行全年累计实现营业收入736.12亿元,同比增长28.65%;实现净利润125.81亿元,同比增长17.58%。

  

  罚单不断且行长频换 广发银行“国寿时代”或仍需磨合

  

  来源:广发银行2019年年报

  

  不过,该行加权平均净资产收益率在此前数年逐年下滑,2013-2019年该行加权平均净资产收益率分别为16.93%、14.98%、9.8%、9.34%、9.28%、8.82%、7.42%。这一指标与36家上市银行相比排名靠后,反映出其盈利能力、管理能力、运营水平方面还有较大的提升空间。

  

  与此对应的是,出于对广发银行盈利能力的担忧,标准普尔全球评级在2020年8月3日表示将广发银行的前景从稳定转为负面,并表示对这家银行维持长期“BBB-”和“A-3”短期发行人信用评级。

  

  标普分析,因为在COVID-19大流行期间,由于贷款质量和盈利能力下降,广发银行适度的资本状况可能会面临越来越大的压力,2019年录得强劲的贷款增长,达17.4%,其表示房地产行业的贷款对资本的风险比重更高,下半年增长尤其强劲。

  

  实际上,对于房地产相关贷款的风险,监管部门早已未雨绸缪,在去年9月份就针对大型银行出台了相关措施,针对银行业房地产行业信贷集中度的监管要求则在年末最后一天落地。2020年12月31日,央行与银保监会联合下发《关于建立银行业金融机构房地产贷款集中度管理制度的通知》(下称通知),通知对商业银行按照规模、类型等因素,分三档设定了房地产贷款集中度管理要求。其中,大型银行房地产贷款占比不超过40%,个人住房贷款不超过32.5%;中型银行房地产贷款占比不超过27.5%,个人住房贷款不超过20%等。通知还规定,对于相关集中度要求超标的商业银行给予2年或者4年的整改过渡期。

  

 罚单不断且行长频换 广发银行“国寿时代”或仍需磨合

  

  来源:银保监会官网

  

  值得注意的是,从名单中可以看到,广发银行处在房地产贷款比例不超过27.5%,个人住房贷款不超过20%的中型银行名单中。这一监管红线毫无疑问的给广发银行后续的盈利前景造成影响。

  

  罚单不断、信用卡业务滑坡、上市难实现是广发银行亟待解决的几大痛点,对于即将到来的新行长,广发银行内部普遍期待其能在银保协同深化和带领公司上市两大方面发挥重要作用。新的发展周期广发银行能否突出重围,还需拭目以待。

  

  (发现网记者罗雪峰 研究员 周子章)


责任编辑:刘利香

广发银行

罚单

信用卡业务

免责声明

发现网登载此文出于传递更多信息之目的,并不意味赞同其观点或证实其描述。文章内容仅供参考,不构成投资建议。投资者据此操作,风险自担。违法、不良信息举报和纠错请联系本网。

  • 版权所有 发现杂志社