麦趣尔预告去年净利下降超六成,食品安全存问题又逢股份拍卖需过难关
2022-02-21 10:13:00
文章来源
发现网

  麦趣尔发布2021年业绩预告称预计净利润下滑超六成,此前刚刚撤销退市风险,控股股东股份被司法拍卖。

  1月25日,麦趣尔集团股份有限公司(以下简称:麦趣尔,002719.SZ)发布2021年业绩预告称,预计2021年归属于上市公司股东的净利润1200万元-1800万元,上年同期5275万元,比上年同期下降77.25%-65.88%。

  值得注意的是,麦趣尔2021年三季度净利润下滑,同时公司控股股东新疆麦趣尔集团有限责任公司(以下简称:麦趣尔集团)持有的部分公司股份将在阿里拍卖平台进行公开拍卖,涉及股份数量311.44万股。此外,麦趣尔还因未履行审议程序和信息披露义务收到深交所监管函。针对上述情况,发现网向麦趣尔发送采访函请求阐释,但截至发稿前,麦趣尔并未给出合理解释。

  净利预计下降超六成,食品安全存在问题

  公开资料显示,麦趣尔为一家现代化食品加工企业,立足食品行业中高端领域,以乳制品、烘焙食品制造、分销及烘焙连锁门店为核心业态,并辅以节日食品、冷冻饮品等产品的研发、加工与销售。其中,乳制品包括灭菌乳、调制乳、含乳饮料和发酵乳四大系列产品;烘焙食品包括面包、蛋糕、中西式糕点、月饼等系列产品,形成乳制品和烘焙食品为主导的产品线格局。

  1月25日,麦趣尔发布2021年度业绩预告称,预计2021年归属于上市公司股东的净利润1200万元-1800万元,比上年同期下降77.25%-65.88%。扣非后净利润比上年同期增长-13.26%-29.30%。

麦趣尔预告去年净利下降超六成,食品安全存问题又逢股份拍卖需过难关


  来源:麦趣尔公司公告

  对此,麦趣尔在公告中解释称,“报告期内,为了拓展疆外及线上业务市场,加大了市场活动力度及员工激励,且生乳等大宗原料价格上涨,导致成本上升,以上因素影响毛利下降,对净利润产生影响。”

  值得注意的是,2021年三季度,麦趣尔的业绩呈现上涨趋势。wind数据显示,2021年一、二、三季度麦趣尔营业收入分别为2.17亿元、2.64亿元、3.42亿元,同比增速分别为22.79%、12.97%、45.6%;同期净利润分别为0.04亿元、0.05亿元、0.07亿元,同比增速分别为25.89%、-2.35%、68.59%。可以看出,2021年二季度,麦趣尔出现了增收不增利的情况。

麦趣尔预告去年净利下降超六成,食品安全存问题又逢股份拍卖需过难关


  来源:wind

  此外,wind数据显示,2019年—2020年及2021年前三季度麦趣尔应收帐款分别为1.11亿元、1.24亿元、1.67亿元。而同期麦趣尔的销售毛利率分别为31.64%、22.86%、22.4%,出现下滑。

麦趣尔预告去年净利下降超六成,食品安全存问题又逢股份拍卖需过难关


麦趣尔预告去年净利下降超六成,食品安全存问题又逢股份拍卖需过难关


  来源:wind

  对此,业内人士分析称,应收账款逐年增加,销售毛利率下滑,或许意味着麦趣尔坏账增加,原材料成本上升。

  此外,wind数据显示,2018年—2020年及2021年三季度麦趣尔销售费用分别为1.81亿元、1.44亿元、1.03亿元及1.03亿元,研发费用分别为0.02亿元、0.03亿元、0.05亿元及0.04亿元。

麦趣尔预告去年净利下降超六成,食品安全存问题又逢股份拍卖需过难关


  来源:wind

  值得关注的是,麦趣尔的食品安全也存在问题。

  企查查显示,麦趣尔全资子公司麦趣尔(北京)食品有限公司成立于2004年,主要以生产加工食品、西饼、蛋糕、干果、乳制品为主。

  2021年10月29日,北京市市场监督管理局发布关于2021年食品安全监督抽检信息的公告(2021年第47期)。其中,标称麦趣尔(北京)食品有限公司生产的黑糖鲜乳蛋糕(120克/盒、20210419),大肠菌群不符合食品安全国家标准,检验结果为1.6×10²,3.0×10³,2.2×10²,1.7×10²,4.6×10²CFU/g标准值为n=5,c=2,m=10,M=100CFU/g。

麦趣尔预告去年净利下降超六成,食品安全存问题又逢股份拍卖需过难关


  来源:北京市市场监督管理局

  公开资料显示,大肠菌群是国内外通用的食品污染常用指示菌之一。食品及餐饮具中检出大肠菌群,提示被肠道致病菌污染的可能性较大。《食品安全国家标准糕点、面包》(GB 7099)对糕点中的大肠菌群规定同批次5个独立包装产品中大肠菌群检测结果不允许有超过100 CFU/g的,且至少3个包装产品检测结果不超过10 CFU/g。

  股东股份被司法拍卖,收深交所监管函

  除了净利润预计下滑近六成之外,麦趣尔控股股东所持股份被司法拍卖,此前还收到深交所监管函。

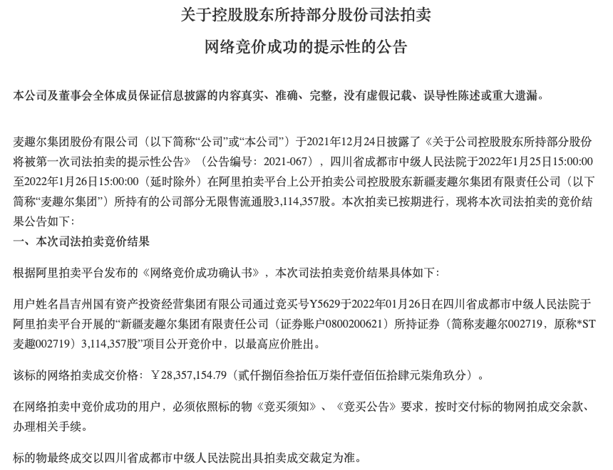
  1月27日,麦趣尔发布了关于控股股东所持部分股份司法拍卖网络竞价成功的公告。

  麦趣尔于2021年12月24日披露了《关于公司控股股东所持部分股份将被第一次司法拍卖的提示性公告》(公告编号:2021-067),四川省成都市中级人民法院于2022年1月25日15:00:00至2022年1月26日15:00:00(延时除外)在阿里拍卖平台上公开拍卖公司控股股东麦趣尔集团所持有的公司部分无限售流通股311.43万股。

  据了解,此次股份拍卖,起因是麦趣尔集团与华融华侨资产管理股份有限公司的合同纠纷一案,前者因偿债而被法院强制执行导致的股份法拍。公告称,本次拍卖前,麦趣尔集团合计持有麦趣尔股份6392万股,占麦趣尔总股本的36.075%。若本次拍卖成功完成过户,麦趣尔集团合计持股数占麦趣尔总股本的比例下降至34.92%。本次麦趣尔集团所持公司股份被司法拍卖事项不会导致公司控制权发生变更,不会对公司生产经营、公司治理等产生重大影响。

麦趣尔预告去年净利下降超六成,食品安全存问题又逢股份拍卖需过难关


  来源:公司公告

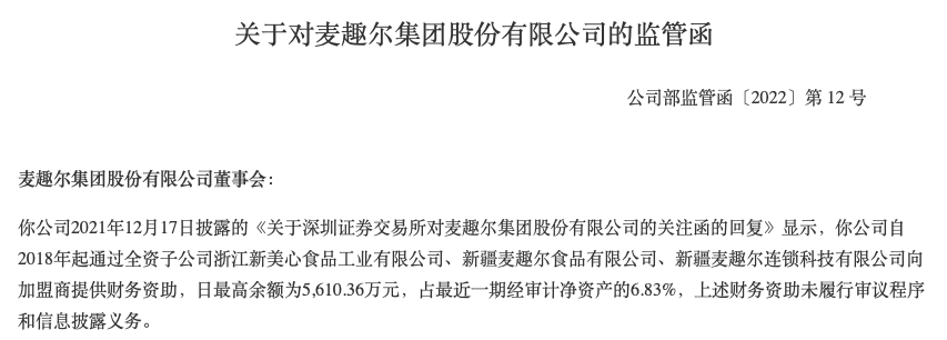
  此外,1月17日,麦趣尔收到深交所监管函称,麦趣尔自2018年起通过全资子公司浙江新美心食品工业有限公司、新疆麦趣尔食品有限公司、新疆麦趣尔连锁科技有限公司向加盟商提供财务资助,日最高余额为5610.36万元,占最近一期经审计净资产的6.83%,上述财务资助未履行审议程序和信息披露义务。深交所要求麦趣尔公司及全体董事、监事、高级管理人员严格遵守《证券法》《公司法》等法律以及深交所《股票上市规则》等规定,真实、准确、完整、及时、公平地履行信息披露义务,杜绝此类事件发生。

麦趣尔预告去年净利下降超六成,食品安全存问题又逢股份拍卖需过难关


  来源:公司公告

  值得注意的是,不久前麦趣尔公司股票简称由"*ST麦趣"变更为"麦趣尔"。公告显示,公司自2018年开始转为亏损,连续两年净利润为负,自2020年5月6日其,深交所对麦趣尔实行“退市风险警示”,股票简称由“麦趣尔”变更为“*ST麦趣”。直到2021年12月20日,公司撤销退市风险警示。麦趣尔股票将于2021年12月17日停牌一天,并于2021年12月20日开市起复牌。

麦趣尔预告去年净利下降超六成,食品安全存问题又逢股份拍卖需过难关


  来源:公司公告

  子公司食品安全存在问题,2021年预计净利润下滑近六成,控股股东股份被司法拍卖,此前刚刚撤销退市风险的麦趣尔未来的发展之路或许并不乐观。

  (发现网记者 罗雪峰 实习记者 曹小柒)


责任编辑:曹晖

麦趣尔

净利下降

食品安全

免责声明

发现网登载此文出于传递更多信息之目的,并不意味赞同其观点或证实其描述。文章内容仅供参考,不构成投资建议。投资者据此操作,风险自担。违法、不良信息举报和纠错,及文章配图版权问题均请联系本网,我们将核实后即时删除。


  • 版权所有 发现杂志社